
Wearable Physical Tracker Device
Project for EK210: Intro to Engineering Design
Designed and built a wearable drowsiness alert device to monitor heart rate and provide haptic and audio warnings to drivers.
Project Overview
The goal of this project was to design and prototype a wearable device that detects driver drowsiness and provides timely alerts to reduce the risk of accidents. The device monitors heart rate and combines it with the time of day to trigger haptic and audio alerts when signs of drowsiness are detected.
Design & Implementation
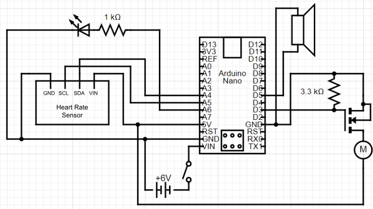
The wearable device is designed to be worn on the wrist and includes:
- Arduino Uno microcontroller
- MAX30102 heart rate sensor
- Real-time clock (RTC) module
- Haptic vibration motor and buzzer for alerts
- LED indicator
- Battery pack with compact wiring

I was responsible for 100% of the circuitry for the device, including designing the circuit, connecting and soldering all components, and ensuring the electronics fit within the compact wrist-worn form factor.
The system calibrates to the user’s resting heart rate to establish a baseline. When heart rate drops below a defined threshold, the device triggers alerts. At night, the system shortens the delay between detection and alert for faster response. The device also verifies proper sensor placement and prompts the user if the heart rate cannot be read accurately.
A key design challenge was miniaturization: the housing and circuitry needed to be compact enough for comfortable wrist wear while maintaining functionality. Circuitry was designed, connected, and soldered to fit within the small form factor, with a laser-cut acrylic enclosure providing structural support.


Testing & Results
The heart rate sensor was tested against commercial readings (Apple Watch) and proved accurate. The vibration motor and buzzer were confirmed to be sufficient to alert a driver in typical vehicle conditions. The final device successfully integrates heart rate monitoring, time-of-day logic, and alert mechanisms in a wearable, ergonomic design.
Key Skills Developed
Technical Skills:
- Arduino programming and sensor integration (MAX30102)
- Circuit design, wiring, and soldering
- Haptic and audio feedback systems
- Miniaturization and wearable electronics design
- CAD and laser-cut enclosure design
Professional Skills:
- Team-based engineering design
- Problem-solving in size- and usability-constrained systems
- Testing and validation of human-interactive devices
- Translating design requirements into functional prototypes